<address id="fxhpl"><address id="fxhpl"><nobr id="fxhpl"></nobr></address></address>
    <address id="fxhpl"><form id="fxhpl"></form></address>

          <address id="fxhpl"></address>

            <noframes id="fxhpl">
                <address id="fxhpl"></address>

                <span id="fxhpl"></span>

                <noframes id="fxhpl">

                800-988-1801

                首頁 > 資訊 > 資料下載

                裂縫控制驗算軟件

                   日期:2017-05-18

                裂縫控制驗軟件請點擊:下載(版權歸同瑞所有,禁止轉載)

                    裂縫控制驗軟件由上海同瑞土木工程技術有限公司開發,主要是解決受彎構件矩形截面情況下的裂縫寬度驗算

                —— 裂縫控制驗算程序 ——

                【主要功能】

                    01 通過輸入如上圖所示的參數,用戶不僅可以直接指導裂縫控制驗算符不符合結果,而且可以讀取出計算過程中相應的參數。例如:縱向受拉鋼筋配筋率、縱向受拉鋼筋應變不均勻系數、最大裂縫寬度等等;
                    02  用戶可以點擊“導出計算書”按鈕,查看整個計算過程,方便核對信息;
                    03 用戶可以點擊“幫助-反饋”按鈕,填寫相應的建議,反饋給我們;
                    04 用戶可以點擊“幫助-檢查更新”按鈕,了解程序是否有更新;
                    05 用戶可以點擊“幫助-幫助文件”按鈕,查看相應的計算規范;
                    06 用戶可以點擊“幫助-關于我們”按鈕,查看作者的相關信息。
                 
                【設計依據】

                    《混凝土結構設計規范》GB 50010-2010

                【程序界面簡介】




                程序界面上半部分主要是各類參數的選擇與填寫,



                中間部分是計算按鈕,


                下半部分是計算出的各類系數以及最后的計算結果,



                通過“導出計算書”按鈕可以查看計算過程。


                —— 裂縫及裂縫控制等級 ——
                 
                【裂縫及裂縫寬度】

                    裂縫的開展是由于混凝土的回縮,鋼筋的伸長,導致混凝土與鋼筋之間產生相對滑移的結果。

                    裂縫寬度等于混凝土在開裂截面的回縮量。

                    主要有以下三點會引起裂縫的開展:

                        01 當荷載長期作用時,由于混凝土的滑移徐變和拉應力的松弛,導致裂縫間受拉混凝土不斷推出工作,使裂縫開展松弛寬度增大;

                        02 混凝土的收縮使裂縫間混凝土的長度縮短,這也會引起裂縫的進一步開展;

                        03 由于荷載的變動使鋼筋時而被拉長時而又回縮,其直徑也時脹時縮,引起粘結強度的降低,導致裂縫寬度的增大。
                 
                【裂縫控制等級】

                    根據規范《混凝土結構設計規范》(GB 50010-2010)3.4.4條規定,結構構件正截面的受力裂縫控制等級分為三級,等級劃分及要求應符合下列規定:

                    一級:嚴格要求不出現裂縫的構件,按荷載標準組合計算時,構件受拉邊緣混凝土不應產生拉應力。
                    二級:一般要求不出現裂縫的構件,按荷載標準組合計算時,構件受拉邊緣混凝土拉應力不應大于混凝土抗拉強度的標準值。
                    三級:允許出現裂縫的構件:對鋼筋混凝土構件,按荷載準永久組合并考慮長期作用影響計算時,構件的最大裂縫寬度不應超過本規范表3.4.5規定的最大裂縫寬度限值。



                —— 裂縫控制驗算方法 ——
                 
                【計算】

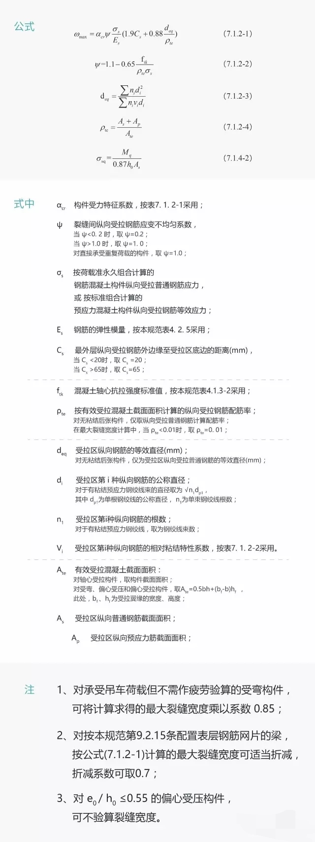
                    在矩形截面的鋼筋混凝土受彎構件中,按荷載標準組合或準永久組合并考慮長期作用影響的最大裂縫寬度可按下列公式計算:


                7kAn/aCYs+LKQxdI+85Gh64nyEx6IiHoqbqxH3t0V3j7jDusfoVPu5w5Qv3yTCcTIcu4kazC/MyynUnRZCHTZeYlW6vd3boV5XYaTAVJBIO0RfKmP9eSbdaKx/lygk7KDLU352asledaa4UbYudVzJXBXW6fvvsEOSL06iJKRq4= 啦啦啦中文免费观看在线